정보공개청구

본문 바로가기
화면

정보공개청구

정보공개제도

국민의 알권리를 보장함으로써 국민이 국정운영에 참여할 수 있도록 하기 위한 제도이며, 공공기관이 보유·관리하고 있는 정보를 국민의 청구에 의하여 열람, 사본, 복제 등의 형태로 청구인에게 공개하거나, 공공기관이 자발적으로 또는 법령 등의 규정에 의하여 의무적으로 보유하고 있는 정보를 배포 또는 공표 등의 형태로 제공하는 제도입니다.

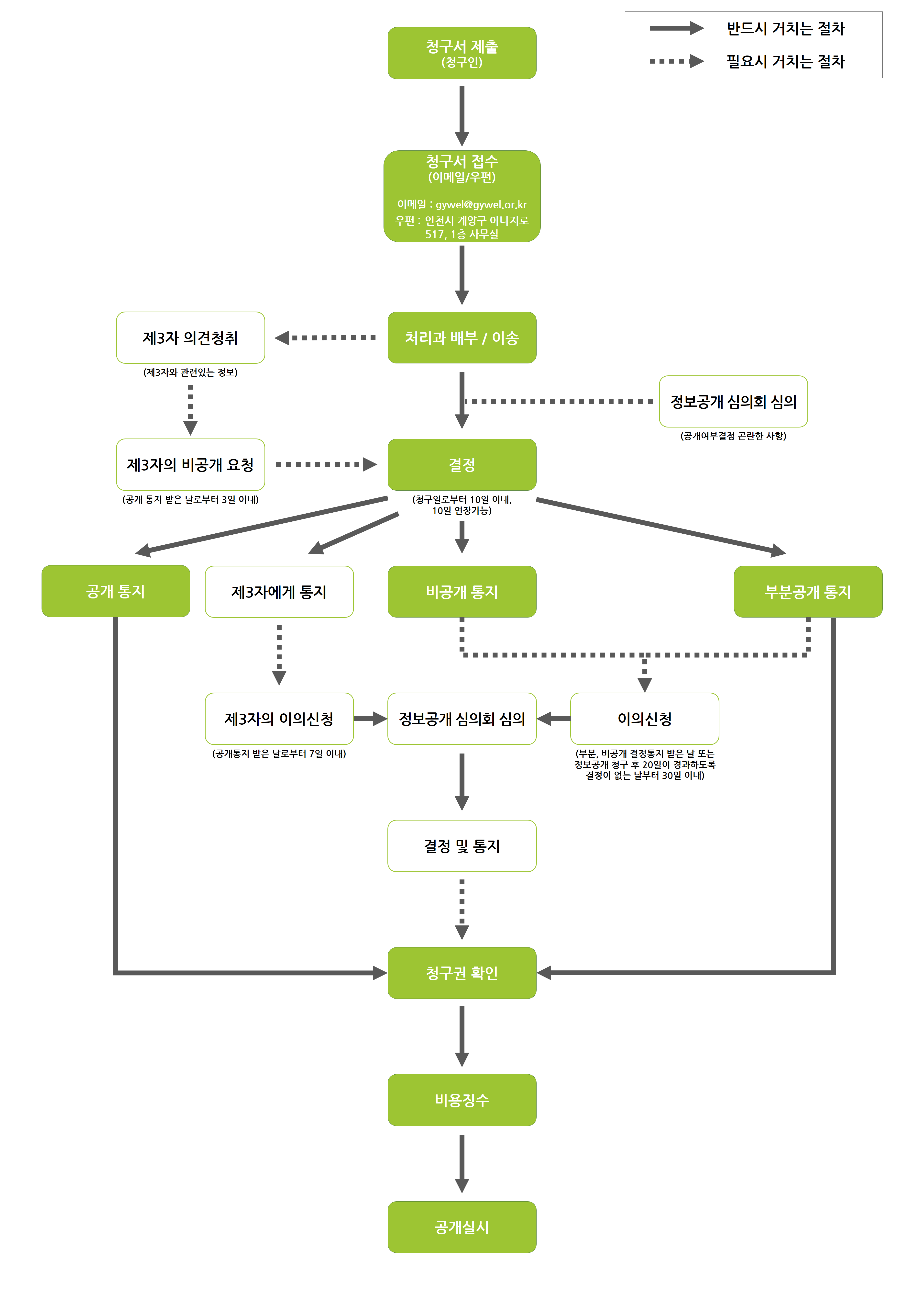
정보공개 업무처리절차

정보공개 업무처리절차

근거법령

근거법령
공공기관의 정보공개에 관한 법률 법률 전문 다운로드
공공기관의 정보공개에 관한 법률 시행령 법률 시행령 다운로드
공공기관의 정보공개에 관한 법률 시행규칙 법률 시행규칙 다운로드

청구서식

청구서식
정보공개 청구서(양식) 다운로드

관련사이트